羊群效应引发德邦基金“爱体育- 爱体育官方网站- APP下载单日百亿”传闻!这个基金营销新套路不得不防!
2026-01-13爱体育,爱体育官方网站,爱体育APP下载这则关于德邦稳盈增长灵活配置混合(A类:004260.OF,C类:018463.OF)的市场传闻,在最近两天的A股市场掀起波澜。
1月12日,AI应用板块大幅上涨,GEO(生成式引擎优化)概念成为市场焦点,而该基金1月9日-12日的净值分别暴涨9.4%和8.3%%。
2026年开年至今,该基金的净值已经大涨29.4%,根据Choice数据显示,处于同类型第二。
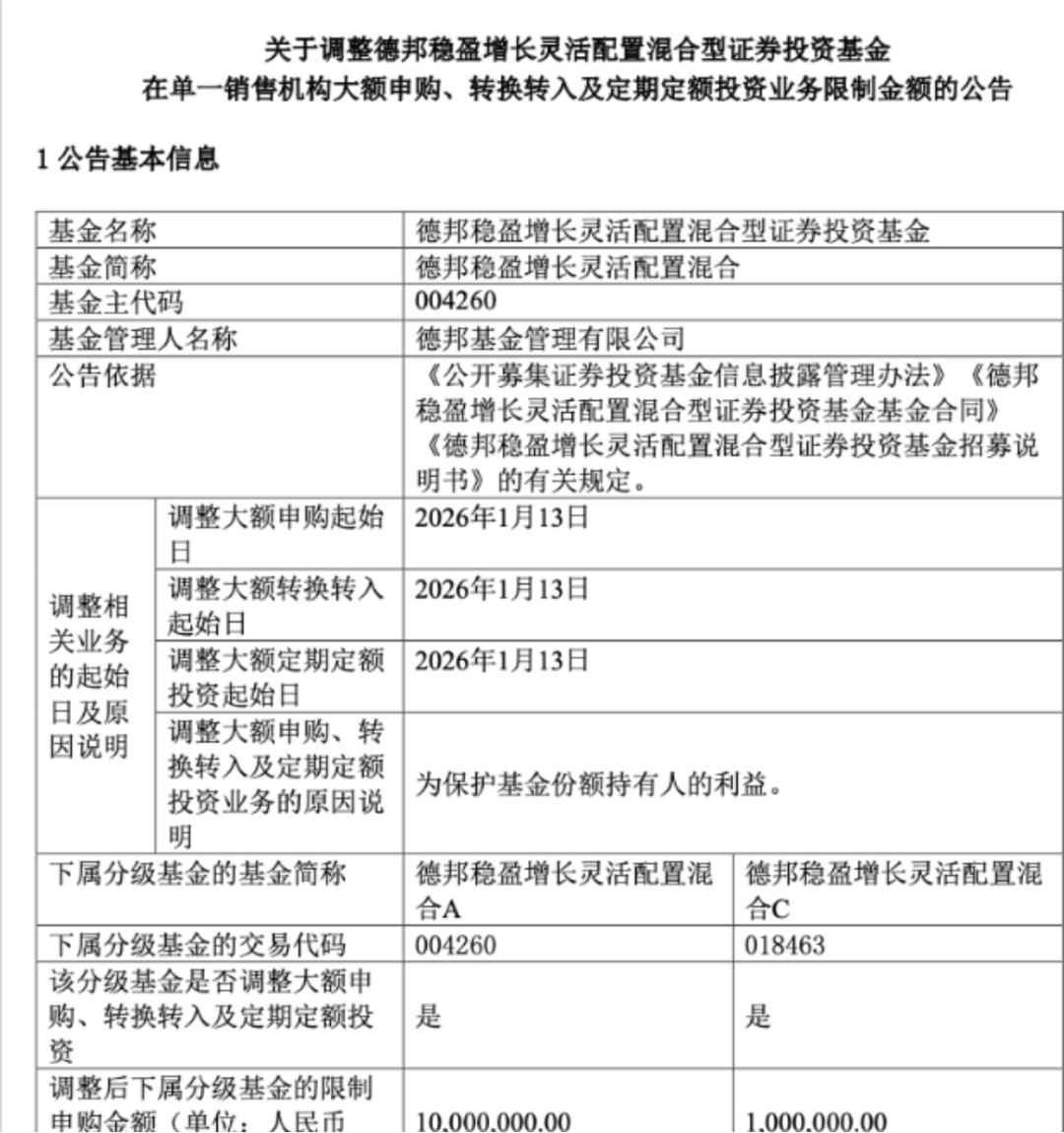
德邦基金迅速回应称“未对外披露盘中规模数据”,并紧急宣布自1月13日起实施限购:A类份额单渠道单日限购1000万元,C类份额限购100万元。
这只原本规模仅7.24亿元的基金,突然成为市场追逐的“爆款”,反映了当前市场对AI应用概念的狂热,也凸显了互联网时代基金销售中的结构性风险。
德邦稳盈增长灵活配置混合基金成立于2017年3月,截至2025年三季度末,管理规模为7.24亿元。该基金由雷涛和陆阳共同管理,其中雷涛因幽默回应基民提问而具有一定“网红”特质。
2026年1月12日,A股市场AI应用板块大幅上涨。德邦稳盈增长的重仓股如万兴科技、卓易信息、光云科技等多只个股涨停。
当天午间,某第三方营销平台显示该基金预估涨幅高达13.01%,位列涨幅榜第一。这一信息在社交平台传播后,引发大量投资者跟风买入。
很显然,第三方平台的“基金实时估值”功能起到了推波助澜的作用。事实上,监管层早在2023年6月就要求包括银行、蚂蚁、天天等三方代销机构陆续下线这一功能。
监管当时明确指出,受市场波动等因素影响,盘中估值会严重偏离实际净值,存在投资者投诉风险。然而,一些第三方软件仍以基金估值、净值估算为主打功能。
实时估值功能为何容易误导投资者?基金净值计算需基于日终持仓数据,而盘中估值只是根据历史持仓和实时股价进行的估算,无法反映基金经理当天的调仓操作。
当基金重仓股涨停,大量申购资金无法及时建仓时,新增资金会摊薄原有持有人收益。
此外,2023年9月蚂蚁财富上线“晒实盘”功能以来,展示真实投资账户收益和持仓的行为逐渐流行。一些基金公司与晒“基金实盘”的大V搞合作,确实是有奇效。
实盘功能本质上是一种社交化投资展示,用户可以看到他人的持仓结构和收益情况。那些资金量大、短期收益高的实盘账号往往能迅速获得数十万粉丝,形成“榜样效应”。
在实盘生态中,投资决策被简化为“跟风操作”。投资者倾向于认为“他现在赚得多”就等于“他判断是对的”,而很少考虑收益的可持续性和可复制性。
这种基金实盘虽然为投资者提供了参考,但也加剧了投资者的“羊群效应”。但是,互联网平台销售模式与基金产品特性之间存在本质矛盾。平台追求流量和用户活跃度,而投资需要理性决策。
与ETF等被动型产品相比,主动管理型基金理论上具有更强的灵活性。然而,在热门主题炒作中,这种灵活性是一把双刃剑:可能带来更高收益,也可能导致更动。
在资本市场发展史上,“基金热销”往往成为市场阶段顶部的信号。如2006年底的嘉实策略增长混合、2015年和2020年的基金日光潮,都在狂欢后陷入调整。
互联网平台实盘功能使得跟风行为更加高效。大量不具备相应风险承受能力的资金通过实盘榜单一键跟投,涌入高波动产品,成为市场波动的放大器。
面对结构分化的市场,投资者更需要独立思考能力,而不是盲目追逐热点。只有真正理解产品特性与自身风险偏好的匹配度,才能避免在热潮退去后成为“裸泳者”。


